售前:
建筑行业典型痛点
-

项目协同管理低效,经营风险高
项目管理碎片化,多层级信息不对称,项目管理“状况百出”;财务管理体系陈旧,审批流缓慢,资金周转不及时、压力大;收支信息不同步,负债率居高不下,经营风险不断攀升
-

成本持续上升,利润空间压缩
人工成本、材料成本、管理成本持续上升,导致建筑企业整体经营成本上升,但资源利用率不高,外加行业激烈的竞争环境,企业利润下降
-

资产数字化程度低,决策困难
企业对人员、材料和资金的管理靠“逐级汇报”,信息传达不及时,且存在偏差,导致全链条协同管理时,缺乏有效数据为经营决策提供支撑
-

产业协同困难,数字化转型困难
甲乙同体企业数据库独立,且产业互动频繁,企业协同经营管理难度大,数字化转型困难;数据治理、管理能力滞后,对传统营业模式仍抱有“幻想”,数字化决心易动摇;数字化规划不够系统,存在“缺啥补啥”的情况,导致数据体系仍然是“孤岛式”发展,缺乏持久性、战略性
了解金蝶如何帮助建筑企业加速创新
商机与投标:规范经营、提高效率、规避风险、数字化经营
-
规范化、透明化管理
-
防止高价值项目沉没
-
证照信息化管理,安全高效
-
商机信息数字化管理,保护资产

数字设计:直达作业、减少变更、降本增效
-
设计文件标准化
-
图纸管理一体化
-
双计划管理联动体系
-
设计、成本、施工一体化

计划管理:任务协同,进度可控,提质增效
-
关键节点计划,主项计划,专项计划,部门计划,个人周计划等多级计划管理模式,实现精细化管理
-
通过计划预警提醒,考核方案保障防范进度风险,保障进度目标达成
-
构建计划管理PDCA循环,持续提升,提质增效

成本管理:强化成本管控,提升企业利润
-
满足不同项目类型、不同管理水平的项目管理诉求
-
成本数据一键归集、自动分摊
-
成本联动管理,实现成本全过程动态监测和挣值分析
-
多维多算分析,层层穿透、追本溯源

采购管理:场景多、流程快、质量好、省成本
-
支持集采、战采、材料公司等多场景采购模式
-
自定义采购方式,企业采购管理制度的落地、采购业务高效协同
-
供应商智能化评估、材料检验、严控采购质量
-
自定义采购控价、招标清单、供应商360画像等方式帮助企业降本增效

合同管理:便捷管理、防控风险、强效管控
-
按需配置,业务百变
-
定义合同模板,强化风险管控
-
管控全面,以收定支
-
业财深度融合

物资管理:精准管控采购计划,动态实时掌握库存
-
实现量价分离控制
-
库存动态管控
-
采购计划控制
-
全流程动态监管

质量管理:降低质量风险、避免成本浪费、减少无效投入
-
质量预控体系建设
-
项目质量分析
-
工序质量分析

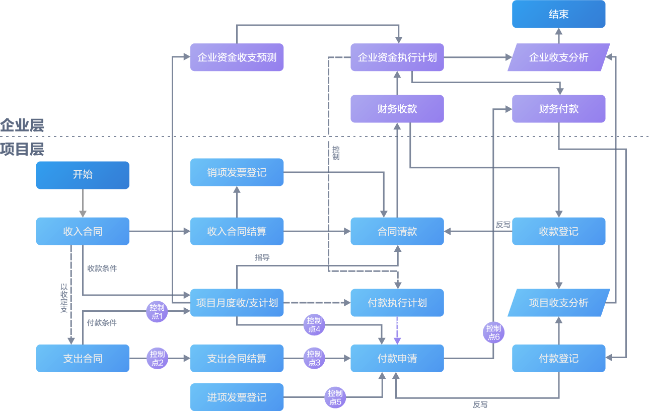
项目资金管理:灵活管控、项目层与企业层资金协同、规避企业资金链风险
-
多节点资金管控体系
-
多样化资金业务场景
-
企业自定义管控
-
资金计划联动,多类层级协同管控

常见问题
-
金蝶建筑云能否满足特大型建筑企业集团的信息化需求?
金蝶建筑云有能力为组织架构多业态、多法人的大型企业集团提供信息化服务,可支持数十万级员工数量的企业使用,金蝶苍穹平台提供分布式数据存储和管理,完全能够满足大型和特大型建筑企业集团的信息化需求。
-
金蝶建筑云是否支持与智慧工地的链接和互联互通?
金蝶建筑云可以对工程项目实现全生命周期管控,并与提供智慧工地服务的伙伴实现生态对接,实现工程项目和智慧工地的一体化管理。
-
金蝶建筑云是否适用于甲乙同体类型的企业?
金蝶建筑云为提供甲乙同体企业提供解决方案,既可同时满足甲方和乙方企业在项目管理方面的需求,也支持甲乙同体企业“在业务逻辑上相互独立,在业务数据上互联互通”的需求。
-
金蝶建筑云在哪些行业有较多的成功案例?
金蝶建筑云在房建类、路桥类、新基建类、房地产类以及EPC等领域有较多的企业成功案例。